
엘보 파이프 내 개방형 와류기 날개 최적화를 통한 유동 혼합 개선
Abstract
This study aims to enhance flow mixing in a 90° elbow pipe by suppressing Dean vortices through the optimization of the inlet and outlet blade angles of an open-type swirl generator. To evaluate the resulting flow characteristics, computational fluid dynamics (CFD) was carried out using the SST k-ω turbulence model. The inlet and outlet blade angles were treated as design variables and systematically optimized using the Surrogate Management Framework (SMF), with turbulent kinetic energy (TKE) and pressure drop serving as the primary performance metrics. Notably, TKE exhibited substantial variation—up to 26%—depending on the blade configuration, whereas pressure drop remained relatively stable, with a maximum variation of approximately 4.7%. Based on this observation, the optimization process focused solely on maximizing TKE, as the variation in pressure drop was relatively small and thus considered less critical. Additionally, the influence of the inlet and outlet angles on TKE and pressure drop was examined to clarify their roles in flow performance.
Keywords:
Swirl generator, CFD, Optimization, Elbow pipe키워드:
와류기, 전산유체역학, 최적화, 엘보 파이프1. 서 론
산업 공정 전반에서 유체의 균일한 혼합과 효율적인 물질 전달은 생산성 향상, 에너지 소비 절감, 제품 품질 유지에 핵심적인 역할을 한다. 특히 화학 반응, 연료 연소 등 다양한 공학 분야에서 유체 간 원활한 혼합은 시스템 성능을 좌우하는 중요한 요소이다.
이러한 공정에서 사용되는 파이프는 유체의 효율적인 물질 전달에 있어 중요한 역할을 한다. 공정에서 사용되는 파이프는 제한된 공간 내에서 직선형 배치가 어려워, 현장 조건에 따라 엘보(elbow) 또는 S덕트(1) 형태로 적용하는 경우가 흔히 보인다. 이 경우 유체가 균일한 직선 파이프 유동을 유지하지 못하고, 곡률로 인해 딘 와류(Dean vortex)가 발생한다(2). 딘 와류는 엘보 내부에서 쌍대 대칭 와류를 반복적으로 형성하며, 이로 인해 유체 입자들이 특정 경로를 따라 순환하게 된다. 이러한 구조는 유동을 특정 경로에 가두어 전체적인 난류 혼합을 유도하기보다는, 제한적인 국부 구조를 형성하는 경향이 있다. 딘 와류의 강도는 상류 유동의 레이놀즈 수(Reynolds number)와 엘보의 형상에 영향을 받으며, 이는 유동의 불균일성을 심화시켜 효율적인 혼합과 물질 전달을 저해한다. 혼합 성능을 개선하기 위한 수동적 기법 중 하나로, 파이프 내부에 와류기(swirl generator)를 설치하는 방식이 효과적으로 사용되고 있다(3).
와류기는 유동 내에 인위적인 와류를 형성하여 강한 이차 유동과 접선 속도 성분을 유도하고, 이를 통해 유동 혼합을 촉진시키며 난류 운동 에너지(Turbulent Kinetic Energy, TKE)를 증가시키는 역할을 한다. 특히 접선 속도 성분이 증가하면 유체의 흐름이 한 방향으로만 흐르지 않고 다양한 방향으로 요동치게 되며, 이러한 속도 변동은 TKE를 높이는 데 핵심적인 역할을 한다. 결과적으로 형성된 유동 변화는 곡관에서 자연적으로 발생하는 딘 와류의 지배적인 구조를 약화시키고, 보다 무작위적인 혼합을 유도함으로써 결과적으로 딘 와류를 효과적으로 억제하는 데 기여한다. Yan 등(4)은 다엽형 와류기의 기하학적 구조에 의해 형성된 접선 유동과 와류가 관 중심부와 외곽부 사이의 활발한 운동량 교환을 유도하며, 이러한 유동 특성이 TKE 증가와 함께 혼합 성능을 향상시킨다는 점을 확인하였다. 이러한 배경을 바탕으로, 본 연구에서는 유동 혼합 성능을 정량적으로 평가하고 최적설계를 수행하기 위한 주요 지표로 TKE를 선정하였다.
와류기 성능에 영향을 미치는 주요 변수로는 형상 변수(익현 길이, 입출구각, 허브 길이, 날개 수)와 설치 위치가 있으며, 이에 대한 개별 변수 중심의 연구는 활발히 이루어지고 있다(5). 그러나 이들 요소를 동시에 고려한 복합 최적화는 계산 비용이 높아 현실적으로 제한적이다. 이에 대해 Lee(6)는 형상을 고정한 상태에서 설치 위치에 따른 엘보 내 유동 특성을 수치적으로 분석하고, 유동 혼합 향상과 압력 강하 증가 간의 상충 관계를 제시한 바 있다.
이러한 배경에서 본 연구는 와류기 설치 위치를 고정한 상태에서, 날개의 입구각과 출구각을 설계 변수로 설정하고 곡관 내 유동 혼합 성능에 미치는 영향을 정량적으로 분석하였다. 특히 다양한 각도 조합에 따른 TKE의 변화를 중심으로 혼합 성능을 평가하였으며, 설계 변수의 범위를 명확히 정의하고 그 영향성을 체계적으로 고찰하였다. 기존 연구들이 설치 위치 변화에 주로 초점을 맞춘 데 반해(6), 형상 변수 기반의 최적화 연구는 상대적으로 부족한 실정이다. 이에 본 연구에서는 Surrogate Management Framework (SMF)를 기반으로 한 최적화 기법을 적용하여, TKE 향상을 위한 날개 각도 조합을 도출하였다(7,8).
2. 시뮬레이션 설정
2.1 모델링 및 시뮬레이션 설정
본 연구에서는 Lee(6)의 와류기 형상을 해석 대상으로 선정하였다. 해석 영역은 Fig. 1(a)에 나타난 바와 같이 파이프와 와류기로 구성되어 있다. Fig. 1(b)와 (c)는 각각 와류기의 정면과 측면 형상을 보여준다. 와류기는 고정된 8개의 날개로 구성된 익형 구조로 이루어져 있으며, 파이프와 와류기의 팁 반지름은 동일하게 40 mm이고, 팁 간극은 0 mm로 설정되었다. 엘보는 90° 직각으로 꺾이며 중심 반경은 50 mm이다.
Geometry of the computational model: (a) elbow pipe with installed swirl generator, (b) front view, and (c) side view of the swirl generator
Fig. 2는 유동 흐름 입구에서의 단면 형상을 나타내며, 날개 형상의 주요 변수인 입구각(β₁)과 출구각(β₂)은 Yi 등(9)이 제시한 원의 접선을 활용한 정의에 기반하고 있다. 여기서 ‘입구각’과 ‘출구각’이라는 명칭은 유동 흐름 기준의 입구와 출구 위치를 의미하는 것이 아니라, 모두 유동 입구 단면에서 날개 형상을 정의하기 위한 설계 변수이다. β₁은 중심 원과 날개가 접하는 지점에서의 접선 방향 각도이고, β2는 외각원과 날개가 접하는 지점에서의 접선 방향 각도이다. Table 1에는 β₁과 β₂의 설정 범위를 제시하였다. SolidWorks 모델링 과정에서 β₁이 56° 미만이거나 110°를 초과할 경우 날개 끝단이 이어지지 않는 설계 오류가 발생하였고, β₂가 27° 미만 또는 75°를 초과할 경우에도 유사한 오류가 나타났다. 이러한 오류를 방지하기 위해 각도의 설정 범위를 위와 같이 제한하였다.
3차원 날개의 형상은 Fig. 2의 단면 형상을 토대로 피치(pitch) 300 mm, 날개 길이 66 mm의 나선형 경로를 따라 형성된다. 여기서 피치는 날개 단면 형상에서 나선형 경로를 따라 한 바퀴 회전하면서 유동 방향으로 이동하는 거리를 의미하며, 날개 길이는 날개 단면 형상으로부터 유동 방향으로 연장된 거리, 즉 축 방향 길이를 의미한다. 날개 형상은 와류기의 입구 지점부터 61 mm의 익현 길이를 가지며 이를 초과하는 끝단에는 매끄러운 유동 흐름을 위해 35 mm의 길이를 갖는 호의 형상을 갖도록 설계하였다. β₁와 β₂의 변수 설정에 따라 날개 형상이 계속 달라지기에 61 mm를 초과한 끝단 부분과 피치 및 날개 길이 등은 본 연구 목적에 맞게 설정하였으며, 이를 제외한 형상 정보는 Lee(6)가 제시한 값을 따른 것이다.
본 연구에서는 난류 모델로 SST 𝑘-ω 모델을 적용하였다(10). 해당 모델은 곡관 및 벽면 근처에서 발생하는 전단 응력을 정밀하게 포착할 수 있어, 곡관과 복잡한 내부 형상을 포함하는 본 해석 조건에 적합하다. 유동은 비압축성 정상(steady) 상태로 가정하였으며, 작동 유체는 상온의 공기이다. 입구에는 유속 1 m/s의 속도 입구(velocity inlet) 조건을, 출구에는 게이지 압력 0 Pa의 압력 출구(pressure outlet) 조건을 부여하였다. 모든 벽면은 점착 조건(no-slip)이 적용된 매끄러운 벽으로 설정하였다. 해석에 사용된 격자 구조는 Fig. 3에 나타내었으며, 전체 영역은 poly-hexcore 방식으로 구성되었다. 격자 크기는 최소 0.5 mm, 최대 3 mm로 설정되었으며, 경계층 해석의 정밀도를 확보하기 위해 첫 번째 층의 높이(first height)는 0.1 mm로 지정하였다. 이 설정을 통해 𝑦⁺가 1 미만이 되도록 하였다(6).
2.2 최적화 알고리즘
본 연구는 와류기 날개의 입구각(β₁)과 출구각(β₂)을 설계 변수로 설정하고, TKE를 최대화할 수 있는 최적 형상을 도출하는 것을 목표로 하였다. 이를 위해 Marsden 등(7)이 제안한 SMF를 기반으로 한 최적화 기법을 적용하였으며, surrogate model로는 크리깅(Kriging)을 활용하였다. 크리깅 모델의 구축에는 구형(Spherical) 및 가우시안(Gaussian) 형태의 베리오그램(Variogram) 함수를 고려하였고(11), 데이터를 바탕으로 최소제곱법(least squares method)을 통해 각 모형의 파라미터를 추정하였다. 베리오그램은 샘플 간 거리와 반분산의 관계를 나타내며, 공간적 상관성을 정량화하는 데 사용된다. 유효 범위, 너겟 효과, 전체 분산 등의 통계적 특성을 반영하여 구형 및 가우시안 베리오그램 모델을 각각 구성하였으며, 이 중 잔차가 더 작은 모델을 최종적으로 surrogate model 구축에 사용하였다. 이후 정규 크리깅 보간법(Ordinary Kriging interpolation)을 활용해 TKE의 공간 분포를 예측하고, 이를 바탕으로 설계 변수 공간 내 최적 조건을 도출하였다. 한편, β₁과 β₂의 범위가 서로 상이하여 직접적인 비교가 어려운 점을 감안해, 두 설계 변수를 그래프에서는 0–1 범위로 정규화하였다. 관계식은 아래와 같다.
| (1) |
위 식에 하첨자 1과 2는 각각 입구각과 출구각을 나타낸다. 예를 들어, β1이 최소 각도 56°일 때 매개변수 𝑥1은 0을 가지며, 최대 각도 110°일 때 1의 값을 갖는다.
먼저, Latin Hypercube Sampling(LHS) 기법을 활용하여 설계 변수 공간 전역에서 서로 다른 입구각(β₁)과 출구각(β₂)을 갖는 5개의 설계 샘플을 도출하였다. 각 설계안에 대한 수치 해석 결과는 Table 2에 제시하였으며, TKE는 와류기 하류 100 mm 지점에서 평가하였고, 압력 강하는 유동 경로를 따라 계산되었다. 이 중 TKE가 가장 높은 형상을 baseline 모델로 선정하였으며, 해당 형상은 이후의 격자 수렴성 검증 과정에서 기준으로 활용되었다.
5개의 LHS 샘플 중 Case 2는 TKE와 압력 강하가 모두 가장 낮게 나타났다. 이를 기준으로 변화율을 분석한 결과, TKE는 최대 13.13%, 압력 강하는 1.79%의 차이를 보였다. 이는 설계 변수 변화에 대해 TKE가 압력 강하보다 더 민감하게 반응함을 의미하며, 따라서 TKE를 목적함수로 설정한 본 연구의 초기 계획이 타당했음을 뒷받침한다.
2.3 격자 수렴성 검증
격자 독립성(grid independence) 확보를 위해, LHS 기법을 통해 선정된 baseline 형상에 대해 세 가지 서로 다른 격자 크기를 적용하여 수치 해석을 수행하였다. 이 중 초기 해석에 사용된 격자 구조를 Reference 격자로 정의하였으며, 이에 비해 셀 수가 적은 격자는 Grid A, 많은 격자는 Grid B 로 명명하였다. 각 격자의 셀 수는 각각 약 1.4백만(Grid A), 2.3백만(Reference), 4.7백만(Grid B)으로 구성되었다.
각 격자 조건에서 계산된 압력 강하(pressure drop)는 Fig. 4에 비교하여 제시하였다. 해석 결과, Reference와 Grid A 간의 압력 강하 차이는 약 2.93%로 다소 크게 나타난 반면, Reference와 Grid B 간의 차이는 0.9% 수준으로 충분히 작아, 수치적 수렴성이 확보된 것으로 판단되었다. 따라서 본 연구에서는 계산 효율성과 정확도 간의 균형을 고려하여 Reference 격자를 최종 격자 구성으로 채택하였고, 이후의 최적화 과정에 이를 기반으로 활용하였다.
3. 결 과
Fig. 5는 전체 설계 변수 공간에 대해 surrogate model을 통해 예측한 TKE 분포를 Contour 형태로 나타낸 결과이다. 해당 그림에서는 정규화된 입구각(𝑥₁)과 출구각(𝑥₂)의 조합에 따라 TKE의 상대적 분포를 시각적으로 확인할 수 있으며, 특히 (0, 0) 지점에서 TKE가 최대값을 나타내는 것으로 예측되었다. 이 지점은 실제 설계 변수 기준으로 볼 때 Table 3의 Case 14에 해당하는 조건이며, 본 연구에서는 이를 기반으로 다른 형상들과의 TKE 및 압력 강하를 비교하여, 입출구각 최적화의 효과를 정량적으로 평가하였다.
Table 3은 SMF 기법을 통해 입구각과 출구각의 최적 조합을 탐색한 과정을 보여준다. 초기 설계점으로는 Table 2에 제시된 LHS 기반의 Case 1–5를 활용하였으며, 이를 바탕으로 SMF 알고리즘을 적용하여 각 반복 단계에서의 TKE 및 압력 강하를 계산하였다. SMF 기법은 surrogate model을 바탕으로 TKE가 최대화될 것으로 예측되는 지점(maximum point)과 예측 정확도를 향상시키기 위한 보완 지점(space-filling point)을 번갈아 생성하며 최적화를 진행한다. 본 연구에서는 최적화 조건이 수렴할 때까지 총 5회의 반복을 수행하였으며, 그 결과 총 10개의 설계 케이스가 도출되었다. 예를 들어, Case 6과 7은 초기 5개 케이스로부터 도출된 첫 번째 반복의 최적점과 보완점에 해당하며, Case 8과 9는 그 직전까지의 누적 데이터를 기반으로 도출된 두 번째 반복의 결과이다.
분석 결과, Case 14는 baseline 형상(Case 1) 대비 TKE가 10.51% 증가하여 가장 높은 값을 기록하였으며, 압력 강하는 3.06% 증가하는 데 그쳐, 상대적으로 큰 압력 손실 없이 유동 혼합 성능이 향상된 것으로 나타났다. 이는 와류기 날개 각도 최적화를 통해 딘 와류 억제 및 혼합 개선 효과를 확보하면서도, 압력 손실은 최소 수준으로 유지할 수 있음을 의미한다. 다만, Case 14에 비해 TKE 감소 폭은 작으면서도 압력 강하가 가장 낮게 나타난 Case 8은 성능의 균형 측면에서 더욱 유리하다고 판단되어, 주요 형상으로 선정하였다.
Fig. 6에는 SMF 기법을 통해 도출된 주요 형상들의 전면 형상, 와류기를 포함한 파이프의 단면 형상, 그리고 하류 100 mm 지점에서의 TKE 분포가 함께 제시되어 있다. 이를 통해 각 형상의 와류기 날개 구성 및 파이프 내 배치 차이를 시각적으로 확인할 수 있으며, 유동 혼합 특성의 상대적 차이를 직관적으로 비교할 수 있다.
Comparison of flow characteristics for each case: front view of the swirl generator (top left), TKE contour on the cross-section 100 mm downstream (top right), and longitudinal TKE distribution (bottom)
Fig. 6(a)의 Case 1은 LHS를 통해 생성된 초기 설계안 중 하나로, 본 연구에서 최적화의 baseline 형상으로 사용되었다. 해당 형상에서는 하류 유동에서 중심부에 국한된 고난류 영역이 형성되어, 전체적인 혼합 효과는 제한적인 경향을 보인다. Fig. 6(b)의 Case 14는 최적화 과정에서 도출된 형상 중 TKE가 가장 높은 사례로, 단면 전체에 걸쳐 높은 TKE가 비교적 균일하게 분포하는 양상을 보였다. 기준 형상인 Case 1과 비교할 때 TKE는 10.51% 증가하였으며, 압력 강하는 3.06% 증가하였다. 이는 입출구각의 조합 변화가 유동 혼합 성능 향상에 실질적인 기여를 할 수 있음을 의미한다. Fig. 6(c)의 Case 8은 TKE가 기준 형상 대비 5.97% 증가하고, 압력 강하는 오히려 1.59% 감소하는 결과를 나타냈다. 이는 혼합 성능을 유지하거나 개선하면서도 에너지 손실을 줄일 수 있는 형상 조합의 설계 가능성을 보여준다.
Case 8과 Case 14는 동일한 출구각 조건에서 입구각만 달라지는 조합으로, 각각 입구각의 최대값과 최소값을 갖는다. 두 형상을 비교한 결과, Case 8은 Case 14에 비해 TKE는 4.11% 낮았으나, 압력 강하는 4.52% 더 낮은 값을 나타냈다. Table 3에 제시된 대부분의 형상에서는 TKE의 변화 폭이 압력 강하보다 상대적으로 더 크게 나타나, 압력 손실은 설계 변수 변화에 대해 비교적 민감하지 않은 특성을 보였다. 그러나 출구각이 동일한 이 두 형상 간 비교에서는 오히려 압력 강하의 변화 폭이 TKE보다 더 크게 나타나, 입구각이 압력 손실에 미치는 영향이 상당히 크다는 점을 보여줬다. 반대로, Case 6과 Case 13은 동일한 입구각에서 출구각만 크게 달라지는 조건으로 구성되어 있다. 이 경우, Case 6은 Case 13에 비해 TKE가 15.72% 더 높았으며, 압력 강하의 증가 폭은 0.57%에 불과하였다. 이 결과는 출구각이 TKE에 민감하게 작용하는 반면, 압력 강하에는 상대적으로 미미한 영향을 준다는 경향을 뚜렷하게 보여준다. 이처럼 형상과 TKE 분포를 연계한 분석을 통해, 설계 변수 조합이 유동 혼합 및 압력 손실에 미치는 영향을 명확히 파악할 수 있었다. 특히, 출구각은 TKE에, 입구각은 압력 강하에 더 민감하게 작용함이 확인되어, 형상 최적화에 유용한 설계 기준을 제시할 수 있다.
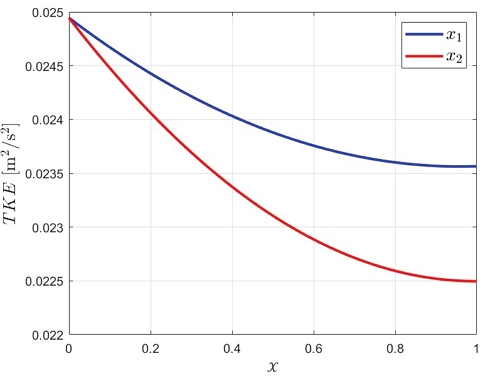
Fig. 7은 정규화된 입구각(𝑥₁) 및 출구각(𝑥₂)의 변화가 TKE에 미치는 민감도를 정량적으로 분석한 그래프이다. 본 그래프는 Fig. 5의 TKE 예측 결과를 기반으로 하며, 변수 간 개별 영향을 분리하여 살펴보기 위해 한 변수를 0으로 고정한 상태에서, 다른 변수의 변화에 따른 TKE의 변화를 나타낸 것이다. 원래 예측 데이터는 일부 불규칙한 변동을 포함하고 있어 전체적인 경향을 파악하기 어려웠으며, 이에 본 연구에서는 2차 곡선 형태의 curve fitting을 적용하여 주요 경향성을 부각시켰다. 분석 결과, 정규화된 출구각(𝑥₂)의 변화에 따라 TKE 값이 입구각(𝑥₁) 변화에 비해 더 크게 달라지는 경향을 보여, TKE 최적화에서 출구각이 더 민감한 변수로 작용함을 확인할 수 있었다. 또한 출구각 변화는 TKE 향상에 기여하면서도, Table 2 및 Table 3에서 확인되듯 압력 강하에는 상대적으로 작은 영향을 미쳤다. 이는 혼합 성능을 개선하면서 에너지 손실은 최소화할 수 있는 설계 가능성을 보여주며, 본 연구의 최적화 전략이 성능과 효율 간의 균형을 효과적으로 달성할 수 있음을 뒷받침한다.
4. 결 론
본 연구는 90° 곡관 내 유동 혼합 성능을 향상시키기 위해, 와류기 날개의 입구각과 출구각을 설계 변수로 설정하고, 전산유체역학(CFD) 해석과 Surrogate Management Framework (SMF) 기반의 최적화 기법을 결합하여 최적 형상 조건을 탐색하였다. 곡관에서는 곡률에 의해 딘 와류가 발생하여 유동이 특정 경로에 국한되고 전체 혼합이 저해되는 문제가 있으며, 따라서 혼합 성능의 향상은 곧 딘 와류의 효과적인 억제를 의미한다. 샘플링 조건에 따라 설계 변수 변화에 따른 TKE는 최대 26%, 압력 강하는 최대 4.7%의 차이를 보였다. 후속 비교 분석 결과, 입구각 110°, 출구각 27° 조합의 형상에서 TKE는 기준 형상 대비 5.97% 향상되었으며, 압력 강하는 1.59% 감소하여 혼합 성능 향상과 에너지 손실 저감이라는 두 가지 목표를 동시에 만족하는 것으로 나타났다.
변수 민감도 분석 결과, 출구각이 입구각보다 TKE 변화에 더 큰 영향을 미치는 주요 변수로 확인되었으며, 입구각은 압력 손실에 보다 민감하게 작용하는 경향을 보였다. 특히, 출구각이 고정된 조건에서는 입구각 변화가 압력 강하에, 입구각이 고정된 조건에서는 출구각 변화가 TKE에 각각 뚜렷한 영향을 미쳤다. 이러한 상호 작용은 입출구각 조절을 통해 난류 운동에너지를 효과적으로 증가시키면서도, 압력 손실은 최소화할 수 있음을 보여준다. 결과적으로, 설계 변수 조합을 적절히 조절하면 혼합 성능과 에너지 효율 간의 균형 있는 최적 설계를 달성할 수 있음을 확인하였다.
본 연구는 와류기 날개 각도 변화에 따른 유동 특성을 정량적으로 분석하고, 최적화 기법을 활용해 고성능 와류기 설계를 위한 설계 방향성을 제시했다는 점에서 의의가 있다. 향후에는 다양한 형상 변수와 유동 조건을 고려한 다변량 최적화 연구와 함께, 실험 데이터를 바탕으로 CFD 기반 최적화 모델의 예측 성능을 검증 및 보완하는 과정이 필요하다. 이러한 후속 연구를 통해 실제 산업 조건에 적용 가능한 고성능 와류기 설계로의 확장이 가능할 것으로 판단된다.
Acknowledgments
이 성과는 정부(과학기술정보통신부)의 재원으로 한국연구재단의 지원을 받아 수행된 연구입니다. (RS-2025-00515354)
References
- Park, J.-H., You, G.-W., Bak, J.-G., 2023, “Numerical Investigation on the Effect of Flow Distortion on Fan Performance Due to S-Duct Intake”, Proceedings of the KSPE 2023 Spring Conference, KSPE 2023-1242.
-
Saffar, Y., Kashanj, S., Nobes, D.S., Sabbagh, R., 2023, “The Physics and Manipulation of Dean Vortices in Single- and Two-Phase Flow in Curved Microchannels: A Review”, Micromachines, Vol. 14, No. 12, pp. 2202.
[https://doi.org/10.3390/mi14122202]
-
Tandon, S., Shinde, S., Maki, K., Johnsen, E., 2017, “Flow Control Using Passive Vortex Generators”, AIAA AVIATION Forum.
[https://doi.org/10.2514/6.2017-3318]
-
Yan, T., Qu, J., Sun, X., Chen, Y., Hu, Q., Li, W., 2020, “Numerical evaluation on the decaying swirling flow in a multi-lobed swirl generator”, Engineering Applications of Computational Fluid Mechanics, Vol. 14, No. 1, pp. 1198-1214.
[https://doi.org/10.1080/19942060.2020.1816494]
-
Zavaleta-Luna, D. A., Vigueras-Zúñiga, M. O., Herrera-May, A. L., Zamora-Castro, S. A., Tejeda-del-Cueto, M. E., 2020, “Optimized Design of a Swirler for a Combustion Chamber of Non-Premixxed Flame Using Genetic Algorithms”, Energies, Vol. 13, No. 9, pp. 2240.
[https://doi.org/10.3390/en13092240]
-
Lee, J., 2023, “RANS Analysis of Flows Through an Open-Centered Swirl Generator Combined With a 90-Degree Pipe Elbow”, Journal of Computational Fluids Engineering, Vol. 28, No. 3, pp. 92-98.
[https://doi.org/10.6112/kscfe.2023.28.3.092]
-
Marsden, A. L., Wang, M., Dennis, J. E., and Moin, P., 2004, “Optimal aeroacoustic shape design using the surrogate management framework,” Optimization and Engineering, Vol. 5, pp. 235-262.
[https://doi.org/10.1023/B:OPTE.0000033376.89159.65]
-
You, J., Lee, J., Hong, S., and You, D., 2019. “Optimization of Biomimetic Propulsive Kinematics of a Flexible Foil Using Integrated Computational Fluid Dynamics–Computational Structural Dynamics Simulations,” Journal of Fluids Engineering, 141(6), p.061106.
[https://doi.org/10.1115/1.4041879]
-
Yi, C. S., Yun, J. H., Jeong, I. G., Suh, J. S., Song, C. K., 2013, “Predicting the oil cooler fan performance of large-sized diesel engines by changing the outlet and torsion angles”, Journal of Mechanical Science and Technology, Vol. 27, No. 2, pp. 469-475.
[https://doi.org/10.1007/s12206-012-1244-7]
-
Menter, F. R., 1993, “Zonal Two Equation k-ω Turbulence Models for Aerodynamic Flows”, 24th Fluid Dynamics Conference, AIAA 93-2906.
[https://doi.org/10.2514/6.1993-2906]
- Woo, K.-S., Park, J.-H., Lee, H.-J., 2008, “Sensitivity Analysis of Ordinary Kriging Interpolation According to Different Variogram Models”, Journal of the Computational Structural Engineering Institute of Korea, Vol. 21, No. 3, pp. 295-304.





