
종합효과 시험장치를 활용한 스마트 소형냉각재파단사고 시나리오에 대한 상호비교 시험 및 코드 분석
Abstract
A series of integral effect tests for the SMART integral reactor were conducted for a small-break loss-of-coolant accident (SBLOCA) scenario involving a pressurizer safety valve line break. Counterpart tests for the same SBLOCA scenarios were performed using two integral effect test facilities, FESTA and VISTA-ITL, and by comparing the test results, we were able to better understand the phenomena expected to occur in the SMART design. Appropriate initial and boundary conditions were provided for each test, and the overall trends of the major thermal-hydraulic variables showed consistency between the test results of the two facilities. Although small differences arose between the test results due to the difference in facility scales, the tests provided generally reasonable thermal-hydraulic behavior during the SBLOCA scenarios of the SMART reactor. Therefore, it is concluded that the test results from FESTA and VISTA-ITL properly simulate the thermal-hydraulic behavior expected during the design and licensing process of the SMART reactor. Also the code simulations for the pressurizer safety valve line break SBLOCA tests using FESTA and VISTA-ITL were performed using the MARS-KS code. The simulation results generally well-predicted the trends of the major variables obtained from the experiments. However, further improvements in modeling of break flow rate and steam generator heat transfer rate are deemed necessary.
Keywords:
Counterpart test, Small-Break LOCA, SMART, FESTA, VISTA-ITL, MARS-KS키워드:
상호비교 시험, 소형냉각재상실사고, 스마트, 스마트 종합효과 시험장치, 비스타 종합효과 시험장치, 마스 코드1. 서 론
열수력 종합효과 시험시설에서 수행된 실험은 원자력 발전소의 안전 문제 해결과 비정상 조건에서의 열수력적 거동을 이해하는 데 큰 도움을 줄 수 있다. 하나의 축척된 시험시설을 이용한 실험에서 획득한 실험 데이터는 설계 및 모의의 제약으로 인한 내재적인 왜곡 때문에 시험 결과의 유효성에 의문이 제기될 수 있다. 이를 해소하기 위해 다양한 규모와 설계 개념을 가지는 여러 종합효과 시험시설을 활용하여 다양한 상호비교 시험(Counterpart test)을 수행할 수 있다. 이러한 실험적인 노력은 계통 코드를 이용한 계산 분석에 의존하지 않고 참조 원전의 열수력적 현상을 분석하는 데 매우 유익하며, 계통 코드가 현실적인 계통 응답을 예측하는 데 적절한지, 계산 모델의 불확실성을 평가하는 데에도 유용하다(1,2).
SMART(System-Integrated Modular Advanced Reactor)(3)는 한국원자력연구원에서 개발되었고, 2012년 7월 한국 규제기관의 인증을 받은 330 MW 열출력을 가진 통합형 원자로이다. SMART 설계는 피동잔열제거계통(PRHRS, Passive Residual Heat Removal System)과 같은 단순화되고 개선된 안전계통의 도입 및 원자로 집합체의 통합 배치로 특징지어진다. 일체형 원자로 집합체는 원자로 노심, 여덟 개의 증기발생기(SG, Steam Generator), 네 개의 원자로냉각재펌프(RCP, Reactor Coolant Pump), 하나의 증기가압기 및 4계열의 이차계통 및 PRHRS를 포함한다. SMART 설계는 인허가 과정에서 다양한 열수력 검증 실험을 통해 철저히 평가되었다.
한국에서는 SMART의 설계 및 인증을 지원하기 위해 두 종합효과 시험시설이 사용되었다. 그중 소규모 종합효과 시험시설인 VISTA-ITL(Experimental Verification by Integral Simulation of Transient and Accidents-Integral Test Loop)(4)가 사용되어 소형냉각재상실사고(SBLOCA), 원자로냉각재계통 유량 완전상실(CLOF) 등의 설계기반사고(DBA) 시나리오 동안 다양한 열수력적 현상이 고찰되었다. 획득된 데이터는 MARS-KS(5) 및 TASS/SMR-S(6)와 같은 계통 안전해석 코드의 관련 열수력적 모델을 검증하는 데 사용되었다. VISTA-ITL 시설은 1/1,310-부피로 축소된 축소 높이 시험시설로 이차계통 및 PRHRS이 단일 계열을 갖추고 있다. SMART 설계에서 SBLOCA 시나리오의 주요 열수력적 매개변수의 거동이 VISTA-ITL 시설을 사용하여 고찰되었다. 안전주입계통(SIS, Safety Injection System), 정지냉각계통(SCS, Shutdown Cooling System), 및 가압기 안전밸브(PSV, Pressurizer Safety Valve) 배관의 세 가지 파단 위치가 모의되었다. 초기 실험 조건을 만족하기 위해 정상상태가 성공적으로 달성되었으며, 경계 조건이 적절히 모의되었다. 또한 VISTA-ITL 시설의 여러 시험 조건에서 PRHRS의 열수력적 특성 및 자연 순환 성능이 실험적으로 조사되었다(7).
또한 SMART-ITL (SMART-Integral Test Loop)라고도 불리는 대규모 종합효과 시험시설인 FESTA(Facility for Experimental Simulation of Transients and Accidents)(8)가 한국원자력연구원에 구축되어 DBA 시나리오에 대한 일련의 종합효과시험이 수행되었다. FESTA 시설은 네 계열의 이차계통 및 PRHRS를 갖춘 높이가 보존되고 부피가 1/49로 축척된 시험시설로 SMART 설계의 상호 연결된 구성 요소의 통합 성능과 발생할 수 있는 열수력적 현상을 고찰하고 다양한 DBA 및 광범위한 변동 시나리오에 대한 안전성을 검증하는 데 사용할 수 있다. FESTA의 역할은 SMART의 건설 단계에서 필요한 정상, 비정상 및 비상운영절차를 검토 및 검증하는 데로 확장될 수 있다. FESTA 시설의 시험 결과는 서로 다른 파단 위치(SIS 배관, SCS 배관 및 PSV 배관)에 대한 세 가지 SBLOCA 시나리오를 비교하여 SMART 설계의 안전성을 평가하기 위해 사용되었다(9). SBLOCA 시험은 능동 안전주입계통 및 피동잔열제거계통과 함께 수행되었다.
본 논문에서는 SMART 설계의 PSV 배관 파단 SBLOCA 시나리오에 대해 FESTA와 VISTA-ITL 두 시설에서 획득된 시험 결과를 비교하였다. SMART 설계의 초기 및 경계 조건이 동일하게 사용되었고, 다른 축척의 시험시설에서 유사한 실험이 수행되었기 때문에 이 세 가지 SBLOCA 시험은 상호비교 시험으로 고려될 수 있다. 실험 장치에서 측정된 천이 시나리오가 직접적으로 참조원전 상태로 외삽될 수 없지만, SBLOCA에 대한 상호비교 시험의 결과는 주어진 사고의 진행에 계통의 기하학적 차원이 미치는 영향을 평가하는데 적절히 사용할 수 있다.
2. 시험시설 및 척도법
2.1 스마트 종합효과 시험장치(FESTA)
FESTA 시험시설은 Ishii와 Kataoka(10)의 3단계 축척 방법론을 따르며, 이는 통합 축척(Integral scaling), 경계 유동 축척(Boundary flow scaling) 및 국부 현상 축척(Local phenomena scaling)으로 구성된다. 주요 축척 비율은 Table 1에 요약되었다. 높이는 전체 크기를 유지하지만, 면적과 체적은 참조원전인 SMART에 비해 1/49로 축소되었다. 최대 모의노심 출력은 2.0 MW로, 이는 축척된 전체 출력의 약 30%이다.
FESTA의 설계 압력과 온도는 최대 운전 조건을 모사할 수 있으며, 각각 18.0 MPa와 350℃이다. FESTA 시설의 주요 구성 요소는 일차계통, 이차계통 4계열, PRHRS 4계열, 보조계통, 능동 안전주입계통, 파단계통 및 파단유량 측정계통을 포함한다.
파단 유형은 양단(Guillotine) 파단이며, 파단 위치는 SIS 배관(원자로 펌프 배출 노즐 부분), SCS 배관(원자로 펌프 흡입 노즐 부분), PSV 배관(압력기 상단에 연결된 안전밸브 배관) 위에 있다. SMART 설계에서는 파단 노즐 직경이 50 mm이며, FESTA 시설에서 축척된 값은 7.26 mm이다. Fig. 1은 FESTA 시설의 개략도를 보여준다.
2.2 비스타 종합효과 시험장치(VISTA-ITL)
VISTA-ITL는 SMART 설계를 위한 소형 열수력 종합효과 시험시설로, SBLOCA와 같은 주요 설계기준사고 조건에서 SMART 설계의 열수력 특성을 조사하도록 설계되었다. 이는 Ishii와 Kataoka의 축소 방법론(10)에 기반한 기존 VISTA 시설(11)의 수정된 버전이다. VISTA-ITL의 주요 축척 비율은 Table 1에 요약되었다. 두 시험 장치에 적용된 주요 척도비를 비교하면 FESTA는 높이를 보존한 척도법이 적용되었고, VISTA-ITL은 높이비가 1/2.77인 축소 높이 척도법이 적용되었다. 따라서 VISTA-ITL의 거동은 FESTA의 거동과 비교하여 1.664배 빠르게 진행된다. FESTA의 경우는 높이 보존으로 중력 및 관련 현상을 보다 정확하게 모사할 수 있어 자연순환 등의 물리적 현상을 평가하는데 효과적인 반면, 실험 장비 및 시설의 크기와 비용이 증가되는 단점이 있다. VISTA-ITL의 경우는 작은 규모로 전체 시스템의 거동을 모사할 수 있는 장점이 있는 반면, 높이 축소로 인해 자연순환 수두 및 노심 입구 과냉도 등이 FESTA에 비해 원형과 더 큰 차이를 가진다.
Table 2는 FESTA와 VISTA-ITL의 주요 설계특성을 비교하고 있다. FESTA 및 VISTA-ITL은 모두 원형의 설계 압력 및 온도 조건을 모의하는 시험시설이며, 노심 열출력의 경우 FESTA와 VISTA-ITL은 각각 정격 출력의 30% 및 100%를 모의한다. VISTA-ITL은 단일 루프를 구성하는 시험시설인 반면, FESTA는 설치 공간의 제약과 계측기 설치의 편의를 위해 증기발생기가 외부에 장착된 것을 제외하고는 원형의 다차원 및 다계열(4계열) 현상을 모두 모의하는 시험 장치이다. 특히 단일 배관으로 구성된 VISTA-ITL의 경우는 원자로냉각재펌프 출구에서의 다차원 현상이 왜곡될 수 있다.
길이와 면적의 축소 비율은 각각 노심과 증기발생기의 높이 차이 및 노심 유로 면적에 기반한다. VISTA-ITL의 설계 압력과 온도는 각각 17.2 MPa와 350℃이다. VISTA-ITL 시험시설의 주요 구성 요소는 일차계통, 이차계통, PRHRS, 보조계통, 안전주입계통, 파단계통 및 파단유량 측정계통을 포함한다.
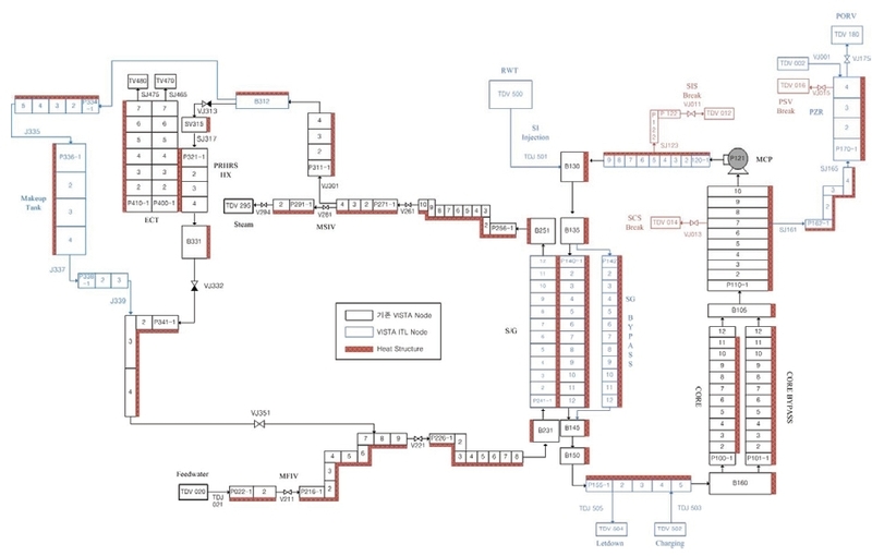
파단 유형은 양단 파단이며, 파단 위치는 SIS 배관, SCS 흡입 배관 및 PSV 배관 위에 있다. SMART 설계에서는 파단 노즐 직경이 50 mm이며, VISTA-ITL 시설에서는 축척된 값이 1.77 mm이다. Fig. 2는 VISTA-ITL 시설의 개략도를 보여준다.
3. SBLOCA에 대한 상호비교 시험 결과
3.1 모의된 전형적인 SBLOCA 시나리오
Table 3은 SBLOCA 시나리오의 주요 사건 순서(Sequence of Events)를 보여준다. SMART 설계에서는 원자로압력용기와 연결된 배관(예: SIS 배관, SCS 흡입 배관 또는 PSV 배관)에서 파단이 발생하면서 파단을 통해 냉각재가 방출됨에 따라 일차계통 압력이 감소한다. 일차계통 압력이 가압기 저압력(LPP, Low Pressurizer Pressure) 설정치(PLPP)에 도달하면 일정한 시간 지연 후 원자로 트립신호가 생성된다.
이후 원자로 트립 후 터빈 트립 및 소외전원상실(LOOP)이 발생한다고 가정할 때, LOOP이 발생하면 급수 공급이 종료되고 원자로냉각재펌프가 감속을 시작한다. 추가적인 지연 후 제어봉이 삽입되며, LPP 후 저급수 유량에 의해 PRHRAS가 발생되면 증기발생기가 터빈과 격리되고 주요 증기 및 급수 격리 밸브에 의해 분리되고 PRHRS에 연결된다.
원자로냉각재계통 압력이 안전주입 작동신호(SIAS, Safety Injection Actuation Signal) 설정치(PSIAS) 이하로 내려가면 SIAS가 생성된다. 그 후 안전주입수가 일정한 시간 지연 후 주입된다. 이러한 사건 순서는 FESTA 및 VISTA-ITL 시험 시설의 자료 수집 및 제어 계통에 논리적으로 프로그래밍되어 있다. 특히 노심 출력 및 안전주입 유량은 표 형식으로 적절히 모의된다. LPP 및 SIAS 트립 후의 시간 지연은 지정된 논리에 따라 정확히 모의될 수 있으며, LPP 및 SIAS의 설정치는 각각 PLPP 및 PSIAS이다.
3.2 PSV 배관 파단 SBLOCA 시험결과에 대한 논의
본 연구는 세 개의 SBLOCA 시험 중 PSV 배관 파단 SBLOCA 시험결과를 기준으로 논의되었으며, 다른 SBLOCA의 경우도 파단위치에 따른 차이를 제외하고는 유사한 결과를 보여준다.
FESTA와 VISTA-ITL를 이용한 SBLOCA 모의시험에서 사고 발생 이후 노심모의 히터에 인가되는 출력은 해석에서 제공한 잔열곡선(10CFR50 Appendix K에서 요구하고 있는 1.2×ANS-73 잔열 곡선)의 값을 따르도록 시간 대비 출력으로 제공된다. 실제 시험에서는 열손실을 고려하여 노심모의 히터에 특성시험으로부터 도출된 열손실에 상당하는 출력을 노심모의 히터에 추가하였다. 경험적으로 추가된 열손실은 FESTA 및 VISTA-ITL에서 100% 정격출력 대비 각각 2.0%와 4.6%였다.
VISTA-ITL과 FESTA의 실험 결과를 서로 비교하기 위해 시간 축을 보정했으며, X-축 상부 및 하부에는 각각 VISTA-ITL과 FESTA 시간이 표기되었습니다. 적용된 척도법에 따라 VISTA-ITL의 사고 시나리오는 FESTA와 비교하여 1.664배 빠르게 진행된다.
Fig. 3은 SMART 설계에서 PSV 배관 파단 SBLOCA 시나리오에 대해 VISTA-ITL 및 FESTA 시설을 사용하여 수행된 시험 결과를 비교한 것이다. Fig. 3(a)에 보이듯이, 두 시험에서 가압기 압력은 유사한 경향을 따르지만, VISTA-ITL에서 감소 속도가 FESTA에 비해 약간 느리다. VISTA-ITL에서 더 느린 압력 감소는 주로 열 손실 감소와 노심 열 추가 증가에 기인한다. 5,000초까지 VISTA-ITL과 FESTA 사이의 압력은 비교적 일치하는 경향을 보였으며, 이는 축척된 열 손실보다는 잘 축척된 파단 유량의 지배적인 효과 때문일 것으로 보인다. 1,000초 이전에 PSV 배관 파단 시험에서 압력은 직접적으로 증기가 방출되기 때문에 SIS/SCS 배관 파단 시험에 비해 더 빠르게 감소한다. Fig. 3(b)에 보이듯이, FESTA는 VISTA-ITL에 비해 더 빠르게 냉각된다. 압력 경향과 유사하게 두 시험장치 간의 냉각재 온도 차이는 5,000초까지는 최소이지만 그 이후에 점차 증가한다.
Fig. 3(c)에 보이듯이, FESTA는 더 높은 함몰 수위를 유지하지만, VISTA-ITL은 더 낮은 함몰 수위를 보인다. 이 차이는 측정 범위에서 발생한다. FESTA는 가압기를 포함하여 수위를 측정하는 반면, VISTA-ITL은 원자로냉각재펌프의 아래 부분만 측정한다. 따라서 원자로냉각재펌프 위에 있는 수위는 VISTA-ITL에서 포착되지 않았다. 원자로용기 상부에서 플래싱이 발생하면 혼합 수위가 가압기로 확장되므로 FESTA와 VISTA-ITL 모두 함몰 수위가 낮아질 것으로 예상된다. 이와 같이 VISTA-ITL에서는 분리형 가압기를 채택하였으므로 VISTA-ITL 노심 수위는 원형에 비해 낮은 값을 측정하여 보다 보수적인 결과를 보일 것으로 예측된다.
Fig. 3(d)에 보이듯이, VISTA-ITL에서 안전주입 유량이 적으며, 이는 SIS 및 SCS 배관 파단 시험과 일치한다. 주목할 점은 주입 속도가 PSV 배관 파단 시험에서 가장 낮고 SIS 배관 파단 시험에서 가장 높다는 것이다, 비록 전반적인 압력 경향이 크게 다르지 않더라도, 이 차이는 파단 위치와 가압기 사이의 압력 차이에서 비롯된다. FESTA에서는 안전 주입이 발생하는 상단 Downcomer와 가압기 사이의 유로는 원자로용기 내에 동심 원통을 설치하여 기하학적으로 유사하게 표현되었다. 반면, VISTA-ITL에서는 원자로용기 내에 단일 원통을 사용하여 이 유로가 단순화되었다.
안전주입 유량과 RCP 회전 속도는 가압기 압력에 의해 결정되므로 파단 위치와 가압기 사이의 거리가 길수록 더 큰 압력 차이가 발생할 수 있으며, 이는 더 높은 주입 속도로 이어질 수 있다. 따라서 이 압력 차이에 대한 척도 왜곡은 주입 속도와 수위 모두에 영향을 미칠 수 있다.
Fig. 3(e)에 보이듯이, 증기의 방출로 인해 파단 유량이 점차 증가한다. 측정 정확도의 한계로 인해 자세한 비교 분석이 수행되지 않았으나 SIS 배관 파단 분석에서 파단 크기의 축소가 확인되었으므로 파단 유량이 합리적으로 비교 가능할 것으로 예상된다. Fig. 3(f)에 보이듯이, VISTA-ITL에서 FESTA에서보다 이차계통 압력이 더 높다. 이는 VISTA-ITL의 증기발생기에서 발생하는 더 큰 열전달에 기인한 것으로, 자연 순환과 증기발생기의 열전달계수에 기여하는 플래싱된 기포의 발생과 관련이 있을 것으로 추정된다. Fig. 3(g)에 보이듯이, 급수 유량은 초기값이 다르더라도 두 시험시설에서 매우 유사한 경향을 보인다.
FESTA 시설은 각각 네 계열의 이차계통 및 PRHRS을 갖춘 대규모 종합효과 시험시설인 반면, VISTA-ITL은 단일 계열을 가진 소규모 종합효과 시험시설이다. 노심 출력 및 안전주입 유량의 경계 조건은 FESTA와 VISTA-ITL 모두 적절히 모의되었다. Fig. 3은 FESTA 시설이 일반적으로 VISTA-ITL 시설보다 더 합리적인 결과를 제공한다는 것을 나타낸다. FESTA와 VISTA-ITL 사이의 차이는 열 손실의 정도, 열손실 보상이 고려되는지 여부, 그리고 기하학적 유사성의 정도를 포함하여 여러 가지 요인에 기인할 수 있다. 이러한 차이에도 불구하고, 파단 지점에서의 파단 유량과 이차계통에서의 자연 순환 유량은 SMART 설계에 대한 축척된 거동이 유사하다는 것을 보여준다.
4. PSV 파단 SBLOCA에 대한 예비 코드 분석
4.1 MARS-KS를 이용한 FESTA 모델링
FESTA SBLOCA 실험에 대해 MARS-KS 안전해석코드를 이용한 해석을 수행하였다. MARS-KS는 원자로계통 분석을 위해 개발된 안전해석코드로 이상 유체에 대해 질량, 운동량, 에너지 방정식을 계산한다. Fig. 4는 MARS-KS 안전해석코드 계산을 위한 FESTA 모델링 개략도를 보여준다. 일차계통(Primary System), 이차계통(Secondary System), 자동감압계통(Automatic Depressurization System) 뿐 아니라, 피동잔열제통(PRHRS) 및 안전주입계통(Safety Injection System)을 모두 모의하였다. 먼저 실험과 동일한 조건의 정상상태에 도달시킨 후, SBLOCA 시나리오에 대한 과도상태를 모의하였다. 노심에 인가된 출력을 모의하는 방식은 FESTA와 VISTA-ITL의 해석에서 다르다. FESTA의 경우는 노심에 열손실을 제외한 출력을 인가하고 원자로계통은 단열 처리한 반면, VISTA-ITL의 경우는 노심에 열손실을 포함한 출력을 인가하고 원자로계통에서의 열손실을 구조물 외부로의 열전달을 모의하였다.
4.2 FESTA SBLOCA 시험에 대한 코드계산 결과
Fig. 5는 FESTA 활용 PSV 배관 파단 SBLOCA 시험에 대한 코드계산 결과를 보여준다. Fig. 5(a)는 가압기 압력 추이를 보여준다. 전반적인 압력추이는 비슷하게 예측하였다. 다만 계산에서는 500초 이내에 압력이 더 많이 감소하였다. 계산에서 초반 플래싱이 더 적게 발생하였을 것으로 예상되며, 이는 일차계통 유량 및 온도분포와 연관되어 있다. Fig. 5(b)는 원자로용기 수위 추이를 보여준다. 가압기 압력과 마찬가지로 전반적인 추이는 비슷하게 예측하였다. 다만 계산에서 실험보다 수위를 조금 낮게 예측하였다. 이는 파단 유량을 더 높게 예측했기 때문이라 여겨진다. Fig. 5(c)는 파단 및 안전주입의 누적 유량을 나타낸다. 파단 유량을 더 높게 예측하였으며, 향후 파단노즐 방출계수를 낮게 조정하여 개선할 필요가 있다. 안전주입 유량은 경계조건으로 설정하였기 때문에 실험과 일치하였다.
Fig. 5(d)는 이차계통 압력 추이를 나타낸다. 계산에서 실험보다 압력을 낮게 예측하였으며, 이는 증기발생기를 통한 열전달률을 작게 예측하였기 때문이라 여겨진다. 즉, 열전달률이 작기 때문에 이차계통 내부 증기 발생량 및 압력이 낮은 것이라 여겨진다. 증기발생기 열전달률을 향상시키기 위해 일차계통 자연순환 유량에 대한 분석이 필요할 것이라 여겨진다. Fig. 5(e)는 이차계통 유량 추이를 나타낸다. 계산에서 실험보다 전반적으로 낮게 예측하였다. 이차계통 유량은 증기발생기 열전달 및 이차계통 차압에 영향을 받기 때문에 이에 대한 개선이 필요하다.
실험과 해석코드의 정량적 비교를 위해 가압기 압력, 노심 수위 및 이차계통 유량의 실험값과 해설 결과의 차이에 대해 제곱평균제곱근(Root Mean Square, RMS) 값을 Table 4에 정리하였다. FESTA의 경우 가압기 압력은 초기 2,000초에 차이가 컸고, 노심 수위는 잘 예측되었으며, 이차계통 유량은 전반적으로 MARS가 실험결과를 낮게 예측하고 있다.
4.3 MARS-KS를 이용한 VISTA-ITL 모델링
VISTA-ITL SBLOCA 실험에 대해 MARS-KS 안전해석코드를 이용한 해석을 수행하였다. Fig. 6은 MARS-KS 안전해석코드 계산을 위한 VISTA-ITL 모델링 개략도를 보여준다. 일차계통(Primary System), 이차계통(Secondary System), 피동잔열제통(PRHRS) 및 안전주입계통(Safety Injection System)을 모두 모의하였다. 먼저 실험과 동일한 조건의 정상상태에 도달시킨 후, SBLOCA 시나리오에 대한 과도상태를 모의하였다.
4.4 VISTA-ITL SBLOCA 시험에 대한 코드계산 결과
Fig. 7은 VISTA-ITL 활용 PSV 배관 파단 SBLOCA 시험에 대한 코드계산 결과를 보여준다.
Fig. 7(a)는 가압기 압력 추이를 보여준다. 전반적인 압력 추이는 비슷하게 예측하였다. 다만 계산에서 1,000 초 이내의 압력 경향은 실험 결과와 유사하였으나 이후에는 높게 예측하였다. 이는 계산에서 열손실이 낮게 모의되었기 때문에 예상된다. Fig. 7(b)는 원자로용기 수위 추이를 보여준다. 가압기 압력과 마찬가지로 전반적인 추이는 비슷하게 예측하였다. 다만 계산에서 수위를 조금 높게 예측하였고, 이는 파단 유량을 더 낮게 예측했기 때문이라 여겨진다. Fig. 7(c)는 파단 및 안전주입의 누적 유량을 나타낸다. 계산에서 파단 유량을 초기에 더 낮게 예측하였으며, 향후 파단노즐 방출계수를 낮게 조정하여 개선할 필요가 있다. 안전주입 유량은 경계조건으로 설정하였으며 계산에서 실험보다 약간 낮게 모의하였다.
Fig. 7(d)는 이차계통 압력 추이를 나타낸다. 계산에서 초기 압력을 실험보다 낮게 예측하였나, 1,000초 이후에는 높게 예측하였다. 정확한 예측을 위해 증기발생기를 통한 열전달률을 검토할 필요가 있다. Fig. 7(e)는 이차계통 유량 추이를 나타내며, 계산은 실험 결과를 전반적으로 잘 예측하였다. 이차계통 유량의 초기 거동의 차이는 증기발생기 열전달 및 이차계통 차압에 영향을 좀 더 고려함으로써 개선할 수 있을 것으로 판단된다.
실험과 해석코드의 정량적 비교를 위해 가압기 압력, 노심 수위 및 이차계통 유량의 실험값과 해설 결과의 차이에 대해 RMS 값을 Table 4에 정리하였다. VISTA-ITL의 경우 가압기 압력은 1,000초 이후에 MARS가 실험결과를 높게 예측하고 있고, 노심 수위는 초기 2,000초에 높게 예측하며, 이차계통 유량은 전반적으로 MARS가 실험결과를 잘 예측하고 있다.
5. 결 론
본 연구의 결과를 요약하면 다음과 같다.
- 1) 안전주입계통, 정지냉각계통 및 가압기안전밸브 파단의 세 가지 소형냉각재상실사고(SBLOCA) 시나리오에 대해 일체형원자로 SMART를 위한 일련의 종합효과시험이 수행되었다.
- 2) 두 열수력 종합효과 시험장치인 FESTA 및 VISTA-ITL을 사용하여 동일한 PSV 파단 SBLOCA 시나리오에 대한 상호비교 시험을 수행하였으며, 그 시험 결과를 비교하여 SMART 설계에서 발생할 것으로 예상되는 현상을 더 잘 이해할 수 있었다.
- 3) 각각의 시험에 적절한 초기 및 경계 조건이 제공되었으며, 주요 열수력 변수의 전반적인 경향이 두 시험장치의 시험결과 간에 일치하는 경향을 보였다. 장치 규모가 서로 다르므로 시험 결과 간에 작은 차이가 생겼지만, PSV 파단 SBLOCA 시나리오 동안 전반적으로 합리적인 열수력 거동을 제공하였다.
- 4) 따라서 두 종합효과 시험장치인 FESTA 및 VISTA-ITL의 시험 결과는 SMART 원자로의 설계 및 인허가 과정에서 예상되는 열수력 거동을 적절히 모의하는 것으로 판단된다.
- 5) FESTA 및 VISTA-ITL을 이용한 PSV 배관 파단 SBLOCA 시험에 대해 MARS-KS 코드를 활용하여 사후 계산을 수행하였다. 모의 결과는 실험에서 얻어진 주요 변수의 경향을 전반적으로 잘 예측하였다. 다만, 파단 유량 및 증기발생기 열전달률 모델링과 관련하여 파단 노즐의 방출 계수에 대한 조정 및 나선형 코일 증기발생기의 이상유동 조건에서의 열전달 상관식에 대한 재검토가 필요한 것으로 판단된다.
Acknowledgments
본 연구는 한국원자력연구원 및 한국수력원자력의 재원으로 수행되었음.
References
-
D’Auria, F. and Galassi, G.M., 2010, Scaling in nuclear reactor system thermal-hydraulics, Nuclear Engineering and Design, Vol. 240, pp. 3267~3293.
[https://doi.org/10.1016/j.nucengdes.2010.06.010]
- Bestion, D., et al., March 2017. A state-of-the-art report on scaling in system thermal-hydraulics applications to nuclear reactor safety and design, NEA/CSNI/R(2016) 14, OECD NEA, pp. 161~175.
-
Kim, K.K., et al., 2014, SMART: The First Licensed Advanced Integral Reactor. Journal of Energy and Power Engineering, Vol. 8, pp. 94~102.
[https://doi.org/10.17265/1934-8975/2014.01.011]
-
Park, H.S., et al., 2017, Contribution of thermal-hydraulic validation tests to the standard design approval of SMART. Nuclear Engineering and Technology, Vol. 49, pp. 1537~1546.
[https://doi.org/10.1016/j.net.2017.06.009]
- Chung, B. D., et al., 2005, Development and Assessment of Multi-Dimensional Flow Models in the Thermal-Hydraulic System Analysis Code MARS. KAERI/TR-3011/2005.
-
Chung, Y. J., et al., 2016, Assessment of TASS/SMR Code for a Loss of Coolant Flow Transient Using Results of Integral Type Test Facility. Annals of Nuclear Energy, Vol. 92, No. 1, Article No. 1.
[https://doi.org/10.1016/j.anucene.2016.01.024]
-
Min, B.Y., et al., 2014, Experimental Verification on the Integrity and Performance of the Passive Residual Heat Removal System for a SMART Design with VISTA-ITL. Annals of Nuclear Energy, Vol. 71, pp. 118~124.
[https://doi.org/10.1016/j.anucene.2014.03.001]
- Park, H. S., et al., November 2013, SMR accident simulation in experimental test loop. Nuclear Engineering International, pp. 12~15.
-
Bae, H., et al., 2017, Comparison of three small-break loss-of-coolant accident tests with different break locations using the system-integrated modular advanced reactor-integral test loop facility to estimate the safety of the SMART design. Nuclear Engineering and Technology, Vol. 49, pp. 968~978.
[https://doi.org/10.1016/j.net.2017.04.006]
-
Ishii M. and Kataoka I., 1983, Similarity Analysis and Scaling Criteria for LWRs under Single-Phase and Two-Phase Natural Circulation, NUREG/CR-3267, ANL-83-32.
[https://doi.org/10.2172/6312011]
-
Park, H. S., et al., 2009, Experiments on the Performance Sensitivity of the Passive Residual Heat Removal System of an Advanced Integral Type Reactor. Nuclear Engineering and Technology, Vol. 41, No. 1, pp. 53~62.
[https://doi.org/10.5516/NET.2009.41.1.053]







